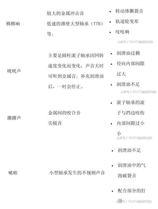
机械运转时通过轴承声音判断轴承状态
将听诊器贴近法兰盘,调查轴承回转音的大小及音质,如听到清澈音可判断为正常品,但此判断较为复杂,且需要十分丰富的经验。另外,对轴承音用文字进行描述比较困难,且因人而异,判断起来未必准确,这更多是需要经验。以下对轴承的典型异音特征及发生原因作以说明。
当电机出现噪音故障的时候还是挺不好的。
可以对照一下表格查看故障。
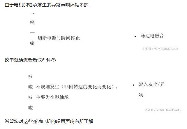
了解这些响声之后您就可以做出初步的判断了。能自己解决的问题就不必交给维修部了[捂脸],希望以上信息对您了解电机故障有用。
机械运转时通过轴承声音判断轴承状态
将听诊器贴近法兰盘,调查轴承回转音的大小及音质,如听到清澈音可判断为正常品,但此判断较为复杂,且需要十分丰富的经验。另外,对轴承音用文字进行描述比较困难,且因人而异,判断起来未必准确,这更多是需要经验。以下对轴承的典型异音特征及发生原因作以说明。
当电机出现噪音故障的时候还是挺不好的。
可以对照一下表格查看故障。
了解这些响声之后您就可以做出初步的判断了。能自己解决的问题就不必交给维修部了[捂脸],希望以上信息对您了解电机故障有用。


