机床主轴轴承是精密机床及类似设备的主轴轴承,它对保证精密机床的工作精度和使用性能。主轴轴承的正确配置是指轴承类型的组合和前后轴承的布置,不同的配置就决定了机床主轴不同的负荷能力、运转速度、刚度、温升和使用寿命,尤其是对刚度和温升的影响更为显著,所以应根据机床工作特性的要求合理地配置主轴轴承。跑合运转的目的是为了使轴承在正式使角前,使其滚子与滚道通过跑合,能具有良好的接触条件,以保持轴承有良好的接触精度,并避免轴承一开始在高速和重载使用时引起滚子与滚道的损坏,从而提高了轴承的寿命和精度。
由于圆锥滚子轴承并不是完全的滚动接触,在滚子端面与内环的台肩之间存在着滑动,如果接触条件不好,很易出现咬合损坏的现象,故对这类轴承更应重视跑合运转。主轴轴承是精密机床及类似设备的主轴轴承,它对保证精密机床的工作精度和使用性能。
主轴轴承安装
1、轴承的清洗
为防止运输和存放时的尘埃及锈蚀,产品出货时都在轴承表面涂了防锈油。
拆开包装之后,首先要清洗掉防锈油。(已填充润滑脂或带有密封圈的轴承,不需要清洗)
2、检查相关部件的尺寸
(1)检查轴和轴承座
A、轴和轴承座,要清洗干净,轴承及隔圈表面不允许存在伤痕、毛刺、毛边等。
B、检查轴和轴承座的尺寸,确认是否符合与轴承内外径的公差配合。
C、测量(包括安装)应在恒温室里进行。当被测物的温度处于稳定状态后,用千分尺或内径千分表进行测量。(必须多点测量,检查有无明显的尺寸差。)
(2)隔圈的检查
主轴上配置的隔圈平行度应控制在0.003mm以下。隔圈平行度的不良会带来轴承的倾斜,导致精度不良、噪音等问题。
3、轴承的安装
将已填充润滑脂的轴承(脂润滑)或脱脂清洗之后的轴承(油润滑),安装到主轴或轴承座上。
安装方法根据内外圈的配合而有所不同。对于内圈旋转为多数的机床用轴承,内圈多采用过盈配合,圆柱孔轴承一般采用热装方法。
外圈多采用间隙配合,安装较为容易,有时为使安装更为容易也使用将轴承座加热的方去。
例如圆柱孔轴承的安装
(1)用压力机压入的方法
小型轴承广泛使用压力机压入方法,用垫块顶住内圈,用压力机渐渐压制内圈紧密地接触到轴挡肩为止。(将外圈垫上垫块安装内圈,会造成滚到面出现压痕、压伤,所以要绝对禁止)。
另外,操作时最好事先在配合面上涂油。用锤子敲打安装的方法,对于精密轴承是禁止的。
对圆柱滚子轴承、圆锥滚子轴承之类的可分离型轴承,可将内圈、外圈分别安装到轴和轴承座上。将分别安装好的内圈和外圈组合时,注意勿使二者中心产生偏离,慢慢地将内外圈组合起来非常重要。如果硬性地压入,有可能造成滚动面的卡伤。
(2)热装的方法
过盈量大的轴承,压入时需要很大的压力,所以很难安装。因此,将轴承内圈加热膨胀,再装到轴上的热装方法广为使用。使用这种方法,不会给轴承增加不当的负荷,并可在短时间内完成作业。
轴承的加热温度,按照正常尺寸、所需过盈量参考。热装作业需注意以下几点:
a.不将轴承加热至120℃以上。
b.为避免轴承安装过程中由于内圈冷却导致安装困难。应将轴承加热到比所需温度高20~
30°程度。
c.热装后的轴承逐渐冷却下来,宽度方向也同时收缩。所以要用轴螺母或其他适合的方法使之紧固,以防止内圈与轴挡肩之间产生间隙。
运转检查
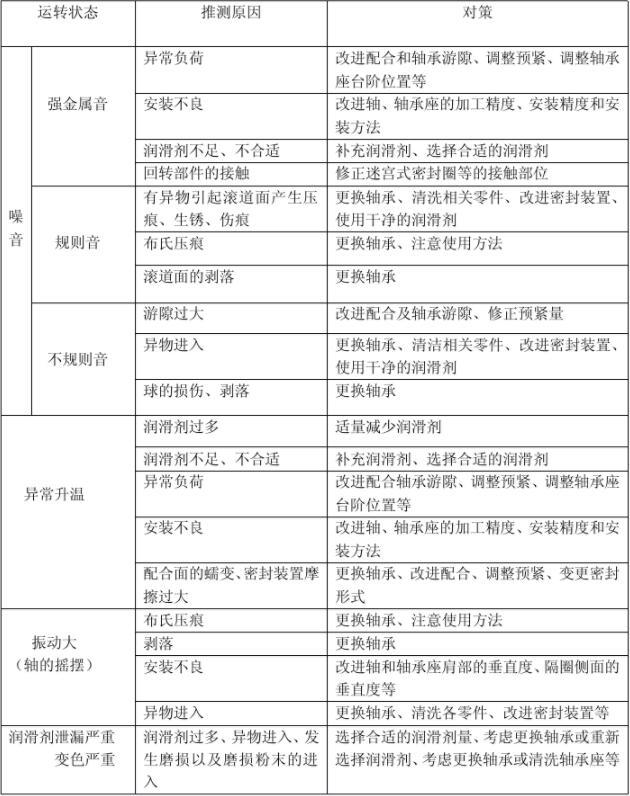
安装完成后,为确认该轴承的安装是否正常,应进行运转检查。如果是小型机械,可以用手转动确认其是否运转顺畅。检查项目包括异物、伤痕、压痕等引起的回转不畅,安装不良、安装座加工不良等引起的回转力矩不均、游隙过小,安装误差、密封圈摩擦等!引起力矩过大等。如无异常可实施动力运转。高速运转时,在动力运转前先进行磨合运转。
动力运转由无负荷、低速开始启动,逐渐达到所定条件的稳定运转。试运转中需检!查有无异音、轴承温度的变化、润滑剂的泄漏或变色等。试运转时发现异常,应立即停止运行,检查机械,如有必要应拆下轴承进行检查。
轴承温度一般可根据轴承座的外部温度进行判断,如果可通过油孔直接测量到轴承外圈的温度,则更加准确。
轴承温度从运转开始徐徐上升,通常1-2小时达到稳定状态。如果轴承本身或安装不良,轴承温度会急剧上升,出现异常高温。其原因为润滑脂过多、轴承游隙过小、安装不良、密封装置摩擦过大等引起。如果高速运转,则还有可能是轴承类型或润滑方法有误。
轴承的回转音可由听音器等测量。有强金属音、异常音、不规则音等,其原因有可能是润滑不良、轴承损伤、轴或轴承座不良、异物侵入等。

圆锥滚子轴承
角接触球轴承
深沟球轴承
调心球轴承
调心滚子轴承
推力球轴承
推力滚子轴承
滚针轴承


