新的轴承装上后发响的情况,相信大家一定都遇到过。这时候我们想到的一定是退货,但轴承发响一定是产品的质量原因吗?今天就给大家分享一些办法,希望能帮到大家。
正常运转的轴承声音
1、轴承若处于良好的连转状态会发出低低的呜呜或嗡嗡声音。若是发出尖锐的嘶嘶音,吱吱音及其它不规则的声音,经常表示轴承处于不良的连转状况。尖锐的吱吱噪音可能是由于不适当的润滑所造成的。不适当的轴承间隙也会造成金属声。
2、轴承外圈轨道上的凹痕会引起振动,并造成平顺清脆的声音。
3、若是有间歇性的噪音,则表示滚动件可能受损。此声音是发生在当受损表面被辗压过时,轴承内若有污染物常会引起嘶嘶音。严重的轴承损坏会产生不规则并且巨大的噪音。
4、若是由于安装时所造成的敲击伤痕也会产生噪音,此噪音会随着轴承转速的高低而不同。
异常轴承响声
►大的金属噪音
原因1:异常负荷,对策:修正配合,研究轴承游隙,调整与负荷,修正外壳挡肩位置。
原因2:安装不良,对策:轴、外壳的加工精度,改善安装精度、安装方法。
原因3:润滑剂不足或不适合,对策:补充润滑剂,选择适当的润滑剂。
原因4:旋转零件有接触,对策:修改曲路密封的接触部分。
►规则噪声
原因1:由于异物造成滚动面产生压痕、锈蚀或伤痕,对策:更换轴承,清洗有关零件,改善密封装置,使用干净的润滑剂。
原因2:(钢渗碳后)表面变形,对策:更换轴承,注意其使用。
原因3:滚道面剥离,对策:更换轴承。
►不规则噪声
原因1:游隙过大,对策:研究配合及轴承游隙,修改预负荷量。
原因2:异物侵入,对策:研究更换轴承,清洗有关零件,改善密封装置,使用干净润滑剂。
原因3:球面伤、剥离,对策:更换轴承。
轴承发响的30种原因
1.油脂有杂质;
2. 润滑不足(油位太低,保存不当导致油或脂通过密封漏损);
3. 轴承的游隙太小或太大(生产厂问题);
4. 轴承中混入砂粒或碳粒等杂质,起到研磨剂作用;
5. 轴承中混入水份,酸类或油漆等污物,起到腐蚀作用;
6. 轴承被座孔夹扁(座孔的圆度不好,或座孔扭曲不直);
7. 轴承座的底面的垫铁不平(导致座孔变形甚至轴承座出现裂纹);
8. 轴承座孔内有杂物(残留有切屑,尘粒等);
9. 密封圈偏心(碰到相邻零件并发生摩擦);
10.轴承受到额外载荷(轴承受到轴向蹩紧,或一根轴上有两只固定端轴承);
11.轴承与轴的配合太松(轴的直径偏小或紧定套未旋紧);
12.轴承的游隙太小,旋转时过紧(紧定套旋紧得过头了);
13.轴承有噪声(滚子的端面或钢球打滑造成);
14.轴的热伸长过大(轴承受到静不定轴向附加负荷);
15.轴肩太大(碰到轴承的密封件并发生摩擦);
16.座孔的挡肩太大(把轴承发的密封件碰得歪曲);
17.迷宫式密封圈的间隙太小(与轴发生摩擦);
18.锁紧垫圈的齿弯曲(碰到轴承并发生摩擦);
19.甩油圈的位置不合适(碰到法兰盖并发生摩擦);
20.钢球或滚子上有压坑(安装时用锤子敲打轴承所造成);
21.轴承有噪音(有外振源干扰);
22.轴承受热变色并变形(使用喷枪加热拆卸轴承所造成);
23.轴太粗使实际配合过紧(造成轴承温度过高或发生噪音);
24.座孔的直径偏小(造成轴承温度过高);
25.轴承座孔直径过大,实际配合太松(轴承温度过高--外圈打滑);
26.轴承座孔变大(有色金属的轴承座孔被撑大,或因热膨胀而变大);
27.保持架断裂 。
28.轴承滚道生锈。
29.钢球、滚道磨损(磨加工不合格或产品有碰伤)。
30.套圈滚道不合格(生产厂问题)。
轴承异常响声的检测方法与仪器
目前检测轴承异常声有两种途径。一种是基于声学的噪声检测法,另一种是基于振动的检测法。
(一)、噪声检测法:
是在基础噪声小于20db的消音环境下,使用高质量的麦克风以一定的距离和方向提取轴承声压信号,并经一定的分析方法提取其中的异常声成分,是异常声的直接测量方法。
(二)、振动检测法:
是异常声的间接检测方法,又可分为定性检测法和定量参数检测法。其中,定性检测法又分为监听异常声法和观察振动波形法。定量参数检测法是指用被测轴承振动信号中与异常声有关的实测参数值如:振动的峰值,波峰因数来评价轴承的异常声。
(三)、测量轴承异常声的测量仪器:
测量轴承异常声的测量仪器很多,例如:杭州轴承试验研究中心的BANT-1型轴承异常声监测仪;上海轴承技术研究所的S092轴承振动(异常声)测量仪;洛阳轴承研究所与大连轴承仪器厂联合研制的S0910-Ⅲ。这些轴承测量仪器可以测量轴承振动的有效值又可以测量反映轴承异常声参数的峰值,峰值因数和脉冲数等。
1 滚动轴承的简易诊断
用听诊法对滚动轴承进行监测是通过听针等工具的一端接触所测轴承的外壳体,另一端放在检测人的耳孔处听取轴承内部的声音,来判定诊断轴承的情况。用听诊法对滚动轴承工作状态进行监测的常用工具是听针或木柄长螺钉旋具,也可以使用外径为φ20mm左右的硬塑料管。
1.1 滚动轴承正常工作状态的声响特点
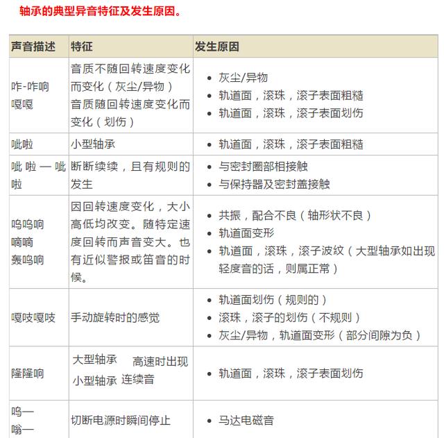
滚动轴承处于正常工作状态时,运转平稳、轻快,无停滞现象,发生的声响和谐而无杂音,可听到均匀而连续的“哗哗”声,或者较低的“轰轰”声。噪声强度不大。
1.2 异常声响所反映的轴承故障
(1)轴承发出均匀而连续的“咝咝”声这种声音由滚动体在内外图中旋转而产生,包含有与转速无关的不规则的金属振动声响。一般表现为轴承内加脂量不足,应进行补充。若设备停机时间过长,特别是在冬季的低温情况下,轴承运转中有时会发出“咝咝沙沙”的声音,这与轴承径向间隙变小、润滑脂工作针入度变小有关。应适当调整轴承间隙,更换粘度小一点的新润滑脂。
(2)轴承在连续的“哗哗”声中发出均匀的周期性“嗬罗”声这种声音是由于滚动体和内外圈滚道出现伤痕、沟槽、锈蚀斑而引起的。声响的周期与轴承的转速成正比。应对轴承进行更换。
(3)轴承发出不连续的“梗梗”声这种声音是由于保持架或内外圈破裂而引起的。必须立即停机更换轴承。
(4)轴承发出不规律、不均匀的“嚓嚓”声这种声音是由于轴承内落入铁屑、砂粒等杂质而引起的。声响强度较小,与转数没有联系。应对轴承进行清洗,重新加脂或换油。
(5)轴承发出连续而不规则的“沙沙”声这种声音一般与轴承的内圈与轴配合过松或者外圈与轴承孔配合过松有关系。声响强度较大时,应对轴承的配合关系进行检查,发现问题及时修理。
(6)轴承发出连续刺耳啸叫声这种声音是由于轴承润滑不良或缺油造成千摩擦,或滚动体局部接触过紧,如内外圈滚道偏斜,轴承内外圈配合过紧等情况而引起的。应及时对轴承进行检查,找出问题,对症处理。
2 轴承剥离现象及其产生的原因
2.1 轴承剥离现象
轴承在承受载荷旋转时,内圈、外圈的滚道面或滚动体的滚动面由于滚动疲劳的破坏而出现的呈显鱼鳞状的剥离脱坯现象。
2.2 产生轴承剥离的主要原因
(1)异物侵入或进水以及润滑剂选择不当造成的润滑不良造成的生绣、侵蚀点、檫伤和压痕等表面变形。(2)载荷过大;安装不良力矩载荷造成的机械伤损。(3)安装紧力不当引起游隙不良造成的机械挤压或冲击伤损。(4)轴的挠度大、轴承箱精度不好,刚度不均引起的机械振动冲击伤损。(5)轴承质量、油隙不当等引起的受力不均而局部冲击伤损。
3 损坏类型
(1)单向心角接触球轴承一般是承受单向推力、定位的轴承。单向向心角接触球轴承的内圈的沿滚道面半周产生的剥离现象,引起损伤主要是轴的挠度大单向受力和切削液的侵入而造成润滑不良引起的。
(2)向心角接触轴承一般是承受一定的双向推力,主要承受的是径向定位和支撑作用的轴承。双向向心角接触球轴承的内圈产生的滚道成斜面的剥离现象,引起损伤主要是安装定位中心不良引起的。
(3)向心球轴承主要承受的是径向定位和支撑作用的轴承。向心球轴承的内圈产生的球距的剥离现象。引起损伤主要是由于停运时冲击载荷造成的压痕发展而引起的。
(4)单向心球轴承主要承受的是轴向推力和径向定位支撑作用的轴承。单向向心球轴承的外圈产生的滚道面单侧产生整圈的剥离现象。引起损伤主要是过大轴向载荷而引起的。
(5)自动调心滚子轴承主要承受的是双轴向自动调心和径向定位支撑作用的轴承。自动调心滚子轴承的内圈只是滚道面单列产生单面剥离现象。引起损伤主要是润滑不良引起的。
(6)深沟球轴承主要承受是有一定轴向的推力和径向定位支撑作用的轴承。深沟球轴承的内圈滚道面产生的球距的剥离现象。引起损伤主要是由安装时冲击载荷过大造成的压痕发展而成的。
(7)自动调心滚子轴承主要承受的是双轴向自动调心和径向定位支撑作用的轴承。自动调心滚子轴承的内圈只是滚道面单列产生整圈剥离现象。引起损伤主要是过大轴向载荷引起的。
4 综合分析及采取措施对策
4.1 综合分析
轴承的损坏是和设备的功率、选型、设计、制造和安装质量、以及运行方式和检修维护等诸多因素有关的,时常是同时存在相互影响的,判定其原因有一定的难度。解决起来就更是有难度了。但是还是有一定的规律可循的,只要我们抓住发生问题的现象和原因的规律,就会有解决的途径。根据具体的问题现象,总结经验,分析提出解决问题的针对性的措施对策,来提高设备的寿命,达到减少工作量和检修费用。
4.2 措施对策
根据问题发生的原因分析结果,一般有以下途径:(1)根据载荷的大小再次研究核算轴承的设计、选型、确定轴承型号;(2)检修时清洗油箱及改善安装工艺、润滑方式、选择油脂种类等手段;(3)运行负荷大小受冲击力来决定起停方式。(4)检查轴弯曲、摆度以及对轮晃度,提高找正精度来减缓轴向和径向冲击受力。(5)检查轴承箱和其底角螺栓的强度,防止振动引起的冲击疲劳损坏。(6)选择不同的对轮形式来减缓轴向和径向冲击受力,来提高对轮和轴承的寿命。(7)改善轴端密封装置,防止轴承进水腐蚀以及停转后排水和换油防腐等措施。
轴承的正确存放方法
1、保持原有包装,不得任意打开,如果发现包装损坏,须打开认真清洗,重新涂油包装。
2、贮藏室的相对湿度不能超过60%,温差不能过大,放在原包装中的轴承就可存放数年。密封轴承或带防尘罩的轴承,经长期存放后,轴承中填充的润滑脂的润滑特性可能会降低。
3、贮藏室也应防震动和摇动。未存放在原包装中的轴承应妥善保存,严禁轴承与腐蚀性的东西放在一起,防止受到腐蚀与污染。
4、大型滚动轴承存放时只能平放,内外圈的侧面最好全部受到支撑。如果直立存放,由于内外圈和滚动部件较重,而内外圈壁相对较薄,可能会造成永久变形。

圆锥滚子轴承
角接触球轴承
深沟球轴承
调心球轴承
调心滚子轴承
推力球轴承
推力滚子轴承
滚针轴承









