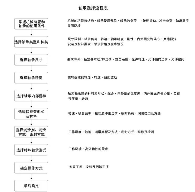
滚动轴承的选择流程
随着工业的发展,轴承的用途越来越广泛,并仍在不断地发展,已成为及其重要的机械元件之一,轴承的品种繁多,不同的使用要求对轴承的选择也不同,轴选择的正确与否决定了轴承的动作能力的高低,如何在各式各样的轴承中选择最适合的轴承往往是很难的。
转速
在一定载荷和润滑条件下,滚动轴承允许的最高转速称之为轴承极限转速。转速与轴承的类型、尺寸、精度、游隙、保持架的材料与结构、润滑方式、润滑剂的性质与用量、载荷大小与方向以及散热条件等多种因素有关。
各种轴承的极限转速见各类轴承规格的参数表,表中的数值是在脂润滑和油润滑条件下确定的。适用于当量动载荷P≤0.1C;润滑冷却条件正常;向心轴承仅承受径向载荷;推力轴承仅承受轴向载荷刚性轴承座和轴的条件下的0级工差轴承。
当实际的工作条件与上述不同时,例如,当轴承承受重载荷(P>0.1C)或联合载荷时,所允许的最高工作转速可按下列公式计算:
Nmax≤f1f2nlim
式中
Nmax--轴承实际工作条件下的需用转速,r/min
f1--载荷系数,为考虑当轴承在当量载荷P>0.1C条件下工作时,因接触应力增大,发热量增多,润滑条件恶化,导致表列极限转速低的修正参数。
f2--载荷分布系数。为考虑当轴承在联合载荷下,使受载滚动体数目增加,滚动体与滚道间的摩擦面增大,摩擦状况和润滑状况相对恶化,所导致的表列极限转速降低的修正参数。
Nlim--轴承的极限转速,r/min
如果轴承的实际工作转速超过允许的最高工作转速时,就需要采取某些改进措施,如改善润滑方式,设置有效的冷却系统,提高轴承精度,适当增大轴承游隙,改用特殊轴承材料和特殊结构的保持架等。
根据轴承转速选择轴承类型时,可参考以下几点:
(1)球轴承比滚子轴承具有较高的极限转速和旋转精度,高速时应优先选用球轴承。
(2)轴承的接触角越小,其套圈承受滚动体的惯性离心力的条件越好,故推力轴承的极限转速都低于向心轴承,且单列向心轴承优于双列调心轴承,当工作转速高时,若轴向载荷不大,可采用角接触球轴承承受纯轴向载荷。
(3)高速时,宜选用内径相同、外径较小的轴承,当其承载能力不够时,可采用宽系列轴承或将两个轴承并装在一起使用。
(4)实体保持架比冲压保持架允许更高一些的转速。
轴承的基本代号
基本代号用来表明轴承的内径、直径系列、宽度系列和类型,一般最多为五位数,先分述如下:
1)轴承内径用基本代号右起第一、二位数字表示。对常用内径d=20~480mm的轴承内径一般为5的倍数,这两位数字表示轴承内径尺寸被5除得的商数,如04表示d=20mm;12表示d=60mm等等。对于内径为10mm、12mm、15mm和17mm的轴承,内径代号依次为00、01、02和03。对于内径小于10mm和大于500mm轴承,内径表示方法另有规定,可参看GB/T272—93。
2)轴承的直径系列(即结构相同、内径相同的轴承在外径和宽度方面的变化系列)用基本代号右起第三位数字表示。例如,对于向心轴承和向心推力轴承,0、1表示特轻系列;2表示轻系列;3表示中系列;4表示重系列。各系列之间的尺寸对比如下图所示。推力轴承除了用1表示特轻系列之外,其余与向心轴承的表示一致。
3)轴承的宽度系列(即结构、内径和直径系列都相同的轴承宽度方面的变化系列)用基本代号右起第四位数字表示。当宽度直径系列的对比列为0系列(正常系列)时,对多数轴承在代号中可不标出宽度系列代号0,但对于调心滚子轴承和圆锥滚子轴承,宽度系列代号0应标出。直径系列代号和宽度系列代号统称为尺寸系列代号。
4)轴承类型代号用基本代号左起第一位数字表示。
5)轴承类型编号:
0表示双列角接触球轴承
1表示调心球轴承
2表示调心滚子轴承和推力调心滚子轴承
3表示圆锥滚子轴承
4表示双列深沟球轴承
5表示推力球轴承
6表示深沟球轴承
7表示角接触轴承
8表示推力圆柱滚子轴承
9表示单列圆锥滚子轴承
N表示外圈无挡边圆柱滚子轴承
NU表示内圈无挡边圆柱滚子轴承
NJ表示内圈单挡边圆柱滚子轴承
NUP表示内圈单挡边、另一边带平挡圈的圆柱滚子轴承
NN表示双列圆柱滚子轴承
U表示外球面轴承
QJ表示四点接触球轴承
2.后置代号
轴承的后置代号是用字母和数字等表示轴承的结构、公差及材料的特殊要求等等。后置代号的内容很多,下面介绍几个常用的代号。
1)内部结构代号是表示同一类型轴承的不同内部结构,用字母紧跟着基本代号表示。如:接触角为15°、25°和40°的角接触球轴承分别用C、AC和B表示内部结构的不同。
2)轴承的公差等级分为2级、4级、5级、6级、6X级和0级,共6个级别,依次由高级到低级,其代号分别为/PZ、/P4、/PS、/P6、/P6X和/P0。公差等级中,6X级仅适用于圆锥滚子轴承;0级为普通级,在轴承代号中不标出。
3)常用的轴承径向游隙系列分为1组、2组、0组、3组、4组和5组,共6个组别,径向游隙依次由小到大。0组游隙是常用的游隙组别,在轴承代号中不标出,其余的游隙组别在轴承代号中分别用/C1、/C2、/C3、/C4、/C5表示。
3.前置代号
轴承的前置代号用于表示轴承的分部件,用字母表示。如用L表示可分离轴承的可分离套圈;K表示轴承的滚动体与保持架组件等等。
实际应用的滚动轴承类型是很多的,相应的轴承代号也是比较复杂的。以上介绍的代号是轴承代号中最基本、最常用的部分,熟悉了这部分代号,就可以识别和查选常用的轴承。

圆锥滚子轴承
角接触球轴承
深沟球轴承
调心球轴承
调心滚子轴承
推力球轴承
推力滚子轴承
滚针轴承






